白癜风是由于皮肤真皮层黑色细胞生成障碍,从而导致局部或泛发性色素脱失,形成白斑。要彻底治疗白癜风,就需要从根源着手,外科手术治疗是目前比较受关注的一项治疗手段。目前外科治疗其中一项有效的治疗手段就是白癜风黑色素细胞培植术。
一、黑色素细胞培植治疗原理
黑色素细胞培植是目前比较成熟稳定的方法之一。通过仪器操作,从自身正常皮肤提取分离正常健康黑色素细胞,提取好后再经过培植分离,处置白斑部位然后再把提取培植分离好的黑色素细胞介入的白斑的部位同时配合细胞营养液,使黑细胞快速成活大量繁殖,包扎七天后拆敷料就能看见明显效果,短期内恢复正常肤色。

二、治疗优势
武汉环亚首席医师帅海林主任表示:目前白癜风患者发展期白斑病情较多,我们在进行一段时间的物理治疗后,白斑由发展期变为稳定期,这个时候针对符合白癜风黑色素细胞培植的白癜风病情,我们会采取黑色素细胞培植术,可以一次性解决较大面积的白癜风问题,术后康复率很高。
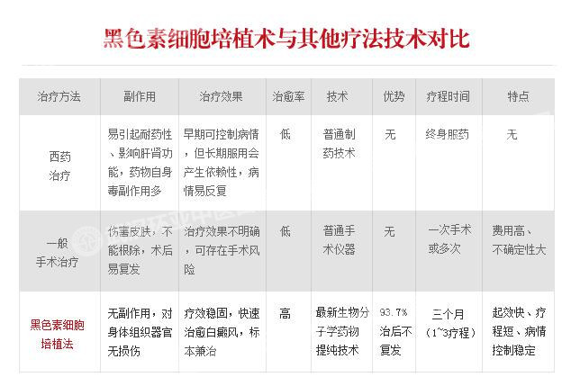
优势一、痛苦较小
患者采用此疗法治疗时,有效避免了传统植皮手术治疗痛苦大、儿童不宜治疗的弊端。
优势二、疗程短,见效快
白斑区黑色素细胞立即成活,一般在1—3个月的时间内能够有效修复黑色素细胞的功能。加之我院主任手术操作熟练,大大缩短了手术时间。

优势三、可一次性大面积种植
能够一次性大面积种植,克服了传统植皮手术易带来较大的创伤,而面积小等问题。

黑色素细胞培植术过程
优势四、提高免疫力,有效抗复发
本疗法能够促进皮肤色素细胞功能的恢复,自然生长黑色素,保护黑色素细胞,增强了皮肤的提高免疫力,能够有效避免复发。

三、康复实例
黑色素细胞培植术临床疗效好、安全性高,在白癜风治疗中应用越来越广泛,使得这一技术备受信赖与瞩目。


另外,由于白癜风的发病率越来越高,白癜风错误治疗的比例逐年增加,久治不愈型、反复发作型白癜风患者占比也越来越高,由早期的19.21%增长到目前的23.24%。武汉环亚中医白癜风医院为了不断提高白癜风临床治愈率,解决大面积患者的痛苦,斥巨资引进并改良了澳大利亚专利技术——Recell黑色素细胞体外再生术。
Recell黑色素细胞体外再生术
我院新技术中心引进的“Recell体外再生术”,其核心技术便是黑素细胞体外再生。从患者正常皮肤取一片薄的皮片,用Recell一次性独立自体细胞搜集器制成的活细胞悬液培养,促成黑素细胞体外再生,之后“喷”在创面,从而达到黑素细胞的恢复,迅速使皮肤的正常色素沉着,使得白癜风康复的几率大大增强。

Recell突破了传统治疗的局限,可一次性治疗大面积,疗程短、见效快、安全系数高。作为recell技术临床授权医院,环亚致力打造科学有效的白癜风治疗手段,全力造福广大白癜风患者。


刘志飞教授于我院交流技术

黑色素细胞培植、Recell等技术实施,大力提升了医院对大面积、反反复复、久治不愈等疑难白癜风治疗的康复率。但武汉环亚在此提醒:白癜风治疗的方法有很多种,患者在接受治疗时需注意,最适合自己的疗法,才是效果最好的。

医院诊疗设备
我院设立“光疗中心、新技术中心、中医中心”等诊疗中心,严格遵循“分型论治、多维治疗”的诊疗方式,会根据具体病情,科学系统地为每一位患者制定针对性治疗方案。
不仅有黑色素培植、recell,更有308光疗、德国311光疗、中医首创磁波塌渍等30多项国际前沿技术设备。不论是初期、小面积白癜风,还是疑难、大面积白斑,医院都能够有效应对,中西结合、内调外治,一切从疗效出发,满足患者康复需求。

武汉环亚中医白癜风医院温馨提示:
白癜风治疗复杂,患者请正式自己的病情,前往专业正规的白癜风医院,进行对症系统的治疗才能有效康复。作为“华中区中西医结合祛白专科医院”,环亚将继续深入完善各种白癜风治疗研究,提升专业技术,打造科学有效的白癜风治疗手段,最大限度的保证治疗效果,不负患者的信任。


医院地址:江西省南昌市西湖区洛阳路70号
联系电话:0791-88869577
门诊时间:8:00—17:30
网站声明:本站信息仅做参考,不可作为诊疗依据!
Copyright @2010-2018 南昌博润医院 版权所有
扫一扫